人体虽具备多种感知环境污染物的能力,却常常在暴露后无法及时捕捉到刺激信号或者不能形成感知信息,直至出现症状。例如,人体存在内毒素受体TLR4,吸入暴露后会悄无声息引发一系列生物反应,产生炎症生物标记物,最终到临床症状的显现。目前还主要靠蛋白标志物来实现早期疾病识别,但常常是人体已经发生了病变。 若能在蛋白大量表达前探测到疾病信号,可助力疾病的早期治疗或身体快速修复。
北京大学要茂盛团队长期致力于空气中污染物的感知及健康效应。团队前期发现大鼠在暴露于内毒素、蓖麻毒素、臭氧等空气污染物时,呼出气中会迅速出现与污染物对应的挥发性有机物(VOCs)特征指纹,呼出气中庚醛被发现与臭氧暴露显著相关,通过监测这些指纹变化可实现空气毒性的实时预警。在新冠肺炎疫情期间,团队还发现新冠病毒气溶胶进入人体后,会干扰代谢活动,使呼出气排放出特定的VOCs指纹,如丙酮和异丙醇的变化,结合机器学习检测灵敏度可达95%。团队最新人群研究也发现,呼出气中的丙醇和异戊二烯可作为雾霾污染暴露的生物标志物。这些动物、人体研究发现表明,VOCs监测能实时预警活体污染物暴露情况,像“烟雾报警器”一样在疾病症状或者受到危害时发出警报。
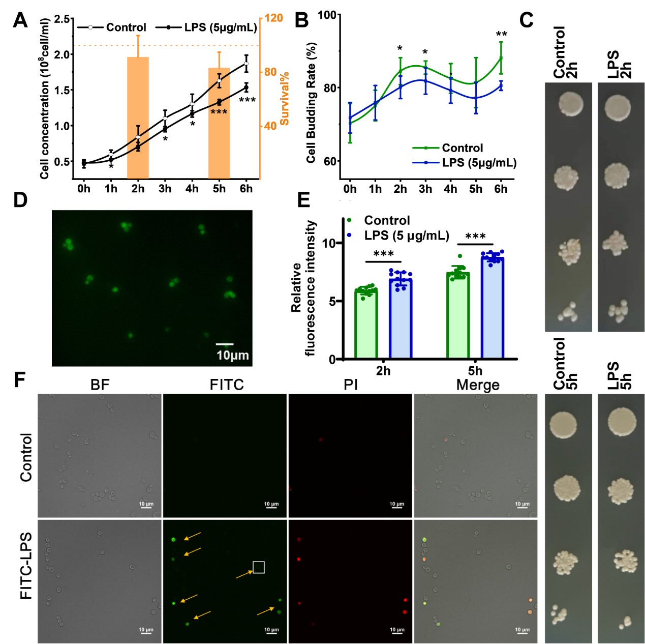
为探究污染物暴露导致特征性VOCs产生的生物学机制,要茂盛团队展开了此次针对细胞释放VOCs的研究。该研究以酿酒酵母(Saccharomyces cerevisiae)为模式生物,酵母细胞与人类细胞在基础代谢通路中存在高度同源性,研究采用脂多糖(内毒素LPS)模拟外界环境暴露刺激。通过生长曲线、细胞活力测定、共聚焦显微镜等实验,清晰呈现了酵母细胞对LPS的应激反应及相互作用(图1)。LPS组与对照组的生长态势、存活率和细胞出芽率和胞内活性氧存在显著差异,直观反映出LPS诱导的细胞增殖抑制和氧化应激。通过分析荧光标记的LPS在细胞内的聚集状态,进一步揭示了细胞受到刺激后的生理变化。

图1 酵母细胞暴露LPS的应激反应及其相互作用。
为了进一步在细胞层面上验证人体疾病“烟雾报警器”的概念,研究通过设计集成气相色谱-离子迁移谱(GC-IMS)等技术,实现了对细胞释放的VOCs实时监测, 相当于给细胞安上了“监控”。研究结果显示,细胞在受到刺激后,VOCs的种类和浓度呈现出明显的阶段性特征(图2)。在刺激后的2小时和5小时,LPS组和对照组的VOCs特征存在显著差异。通过对VOCs释放趋势分析及代谢通路富集研究,VOCs释放与代谢通路调整之间存在动态关联。暴露后2小时,乙酸-D(acetic acid-D)成为主要的特征性VOCs,主要涉及到丙酮酸代谢。暴露后5小时,高级醇类和醛类物质释放量显著增加,主要涉及到氨基酸代谢相关通路。同时,为阐明细胞VOCs释放的内在机制,研究团队结合转录组学、蛋白质组学和代谢组学技术,分析了与VOCs表达显著相关的蛋白质通路和基因通路,构建了细胞应对外界刺激的分子调控网络(图3)。结果显示,细胞在受到刺激后,VOCs的种类和浓度呈现出明显的阶段性特征。乙酸-D与细胞氧化应激反应的启动直接相关,是细胞发出的早期“分子信号”。在应激响应过程中,细胞会启动防御机制,伴随有细胞壁重塑和生长抑制。刺激5小时后,细胞进入适应性调整阶段。该阶段细胞经过代谢重编程,将氨基酸代谢转化为高级醇和醛类物质,从而释放特征性VOCs。通过监测细胞释放的挥发性有机物,可以实时预警细胞受到的攻击。自此,要茂盛教授团队在细胞、动物以及人体层面发现了同样的现象,即气体标志物指纹能够实时预警生命体系的健康状态变化。

图2 酵母细胞在暴露LPS后VOCs释放及代谢通路的时序分析。

图3 酵母细胞在响应LPS暴露的应激反应和适应反应阶段释放特征性VOCs的分子机制。
基于VOCs的监测技术具有实时、无创、高灵敏度的特点,能够捕捉细胞代谢的细微变化,相当于给细胞装上了一台健康“监控”, 从而实现外来物的“入侵”预警。该研究揭示了细胞VOCs释放规律,同时进一步证实了基于VOC监测的疾病早期诊断的可行性。基于VOC监测污染物暴露或者生命体系健康状态技术能在时间轴上清晰呈现细胞、动物以及人体何时发生变化以及受到伤害的关键时间点。这一技术就像厨房的“烟雾报警器”,通过探测细胞释放的气体标志物指纹,来判别细胞的健康状态,实现健康异常的早期预警。 蛋白标志物长期被研究用来疾病诊断或者早期筛查, 而挥发性有机物VOCs在蛋白显著表达之前已经发生了显著变化,未来通过监测生命体系释放的气体标志物有望真正实现人体疾病的“烟雾报警器”, 从而可将疾病扼杀在摇篮中。
研究结果以“Time-resolved monitoring of yeast responses to lipopolysaccharide exposure by cell-released volatile organic compounds”为题发表在美国微生物学会(ASM)的Applied and Environmental Microbiology刊物上(创刊于1976年)(https://journals.asm.org/doi/10.1128/aem.00785-25)。论文第一作者为北京大学环境科学与工程博士生刘华莹,北大要茂盛教授为通讯作者。该项目主要受到国家自然科学基金创新研究群体项目(基金号22221004)与广州国家实验室项目(SRPG22-007)的资助。