耐药菌因抗生素滥用而产生,因其体内携带抗生素抗性基因(ARGs),致使耐药性传播和蔓延,给疾病治愈带来巨大挑战,严重威胁生态系统和人类健康。因此,抗生素耐药菌的高效杀灭是现今科技和研究关注的重点领域之一。先前研究表明,天然水体(如河流、湖泊和地下水)是全球耐药菌的典型储存库。传统水消毒净化技术,含氯消毒剂为主的化学制剂法易生成具有致癌作用的消毒副产物,臭氧消毒存在氧化能力弱、需要大规模发生器的劣势,而紫外消毒又面临着能耗高、消毒不彻底的缺点。近些年来发展起的光催化消毒技术,其可通过光诱导生成具有强氧化能力的活性氧物种(ROS),具有节能环保、效率高且无副产物生成的优势,是杀灭水中耐药菌的有效手段。然而,在低溶解氧的水介质中(如地下水环境),ROS的生成效率受到前驱体浓度低的制约,因此增强氧气在光催化材料表面的吸附活化是提升消毒效果的关键。

图1 MBene表面原子级应变和自旋极化的表征结果
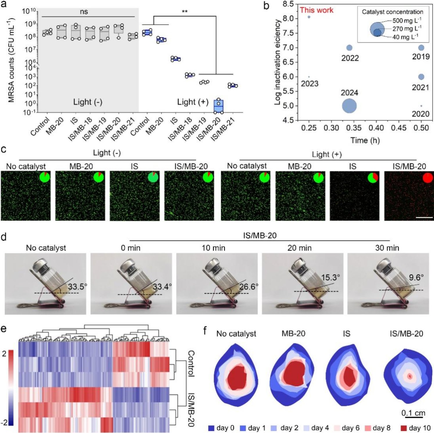
针对这一问题,北京大学环境科学与工程学院刘文研究员课题组开发了一种具有原子级应变的MBene(Mo4/3B2-xTz)二维纳米材料,并制备了新型光催化剂(In2S3/MBene),实现了低溶解氧水体中抗生素抗性菌(耐甲氧西林的金黄色葡萄球菌)的高效杀灭。此外,基于团队此前提出的分子轨道理论计算框架方法,该研究还创新性使用自旋轨道解析算法,在自旋和轨道角度层面深入揭示了原子级应变策略消除氧气自旋禁阻的机理。实验和理论计算结果皆表明,原子级应变策略诱导了MBene的自旋极化效应,进而克服了材料表明吸附的氧气的自旋禁阻,实现了低溶解氧环境下氧气的高效活化以生成超氧自由基(•O2-)。结合团队此前已搭建的原位电子顺磁共振(EPR)系统,成功捕获到氧气在原子级应变MBene材料表面的自旋轨道耦合作用产物,证实了氧气自旋禁阻的消除机制,且归功于原子级应变策略。ROS定量实验表明,相比于未改性的In2S3纯光催化材料,原子应变调控的光催化材料在模拟太阳光辐照下,•O2-的产量提升了16.59倍。此外,团队还评估了该技术对真实地下水中对耐药菌的杀灭效果,验证了技术的实际应用能力。最后,基于MBene原子应变调控的最优光催化材料,团队构建了光催化连续消毒装置和系统,并实现了62小时的稳定运行,由此产生了37.2 升无菌水。该消毒系统比同等质量的商用的次氯酸钠消毒剂的消毒能力高近25倍。

图2 原子级应变调控的MBene基光催化材料的灭菌效果
该研究首次报道了材料原子级应变诱导的氧气光活化机制,且开发了一种可在低溶解氧的地下水中杀灭耐药菌的高效消毒技术,为相似环境中耐药菌的灭活提供了科学参考。
上述研究成果以“Spin polarization induced by atomic strain of MBene promotes the ·O2– production for groundwater disinfection”为题,于2025年1月2日在线发表于Nature Communications。北京大学环境科学与工程学院2022级博士生刘兆利为论文的第一作者,北京大学环境科学与工程学院刘文研究员、西北农林科技大学食品科学与工程学院王建龙教授、北京大学材料科学与工程学院郭少军教授和合肥工业大学食品与生物工程学院沈益忠副研究员为论文的共同通讯作者,论文的其他作者还包括北京大学环境科学与工程学院的高艺轩博士后和陈龙博士。该研究得到了国家重点研发计划(2021YFA1202500)、国家自然科学基金(52270053)、北京市科技新星计划交叉合作课题(20220484215)和北京市自然科学基金(8232035)等项目的资助。同时致谢北京大学高性能计算平台提供的理论计算硬件支持,以及中科院高能物理所、上海同步辐射国家实验室以及合肥同步辐射光源提供的同步辐射X射线吸收光谱(XAFS)表征支持。
论文全文链接:https://www.nature.com/articles/s41467-024-55626-8