近日,北京大学环境科学与工程学院黄艺教授团队联合胡敏教授,揭示了特大城市环境大气中微塑料的分布特点及与其相关的微生物介导的人体健康风险。

图1. 环境大气微塑料人体暴露及相关微生物风险概念示意图
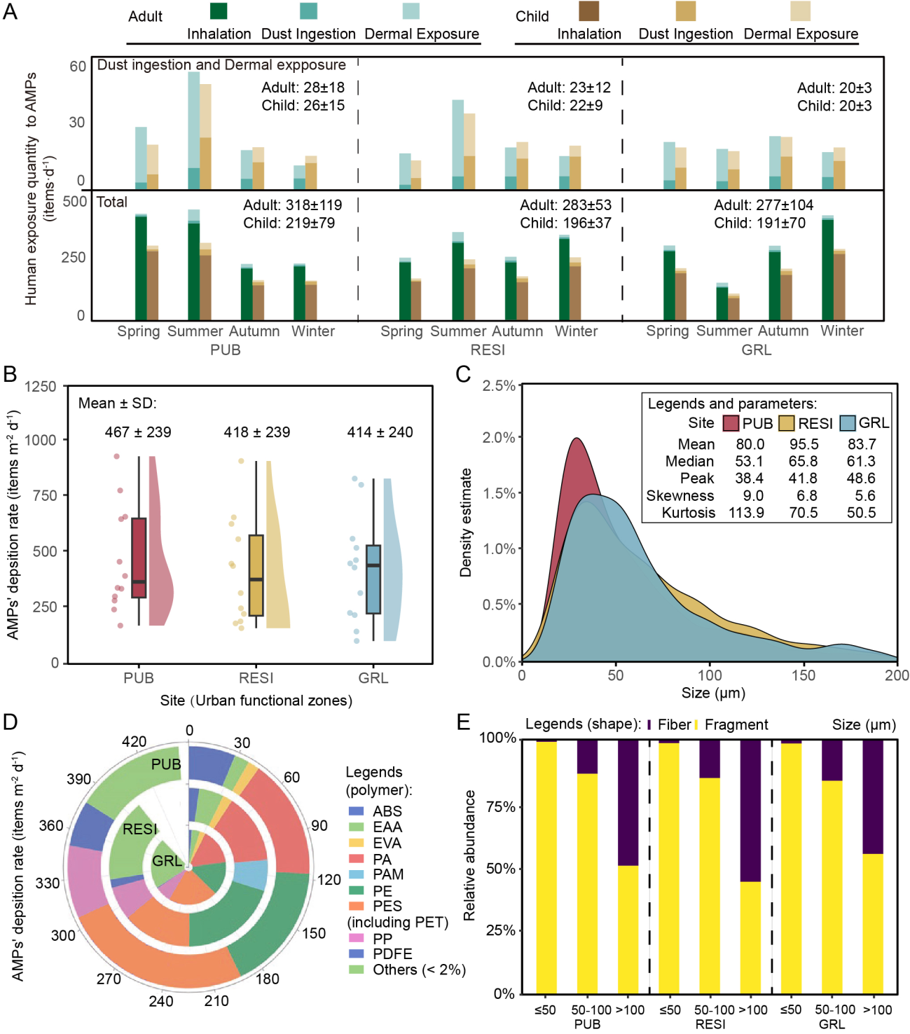
研究以北京为例,选择三个人类活动频繁的城市功能区(公共服务区、居住区和绿地区)为研究点,进行了为期一年的大气降尘样品采集。借助显微红外光谱仪与颗粒物自动识别程序联用技术,观测了样品中微塑料的颗粒数、形态学参数和聚合物类型等信息。结果表明北京地区的大气微塑料全年平沉降速率和浓度为433.23 ± 233.76 items·m–2·d–1和3.00 ± 1.79 items·mg–1;大气微塑料颗粒群平均尺寸为86.52 μm,中心聚类在38.4 ~ 48.6 μm之间;聚酯、聚乙烯和聚酰胺的占比达50%以上;碎片是主要形态,而纤维状微塑料的比例随着颗粒群尺寸范围的升高而增加。
基于分布特征,研究团队计算了人体通过吸入、粉尘摄入和皮肤粘附三种途径而暴露于大气微塑料的总量。计算结果表明,在室外条件下每天活动2小时,成人的大气微塑料暴露量为106000个,未成年人为 73700个,这一数值与此前评估的人体通过饮食摄入的微塑料总量相当。其中,吸入是最主要的暴露途径,然而通过粉尘摄入和皮肤粘附而产生暴露的大气微塑料可能产生独特的健康影响,依然值得关注。关于不同城市功能区全年暴露差异的研究结果显示,城市绿地区域的暴露量与其他两类城市功能区没有显著差异,说明绿地在避免或减少大气微塑料暴露方面的作用非常有限。

图2.环境大气微塑料的人体暴露量估算与其分布特征
不同功能区大气微塑料分布的显著差异可由区域间人类活动差异和环境因素差异共同影响。人类活动类型和强度是解释大气微塑料尺寸、形态和主要聚合物类型空间差异的重要因素。降水频次和风速是影响大气微塑料沉降速率和聚合物类型数量的主要环境因素,在解释时间差异方面具有重要作用。然而降雨频次在在雨季和非雨季对大气微塑料聚合物类型数量的驱动机制和效应不同,为以往多项短期研究得到的不同结论提供了解释依据。

图3.驱动大气微塑料分布特征的环境因素
研究团队对大气降尘样品中细菌群落的致病性评估发现,细菌群落免疫类疾病的致病基因相对丰度与大气降尘中微塑料颗粒群的多项参数存在显著正相关性,其中微塑料的形态学参数(尺寸峰值)解释度最高。对群落中免疫疾病相关的细菌类群、群落免疫疾病致病基因相对丰度和微塑料颗粒群的尺寸峰值进行的相关性分析后,发现细菌Sphingomonas可能是大气微塑料增强大气微生物源免疫疾病致病性的重要媒介生物类群。

图4.环境现实条件下大气微塑料与细菌群落致病性的潜在关系
本研究将大气微塑料环境分布规律推向以年为单位的周期,将其公共健康风险从污染物暴露推向微生物所引发的次生风险层面,促进了环境大气、微生物学和环境暴露等学科的交叉,为大气微塑料污染及其健康风险的防控技术和政策提供了科学支持。
该研究得到了环境模拟与污染控制国家重点联合实验室自由探索课题 (No. 23Y01ESPCP) 、国家自然科学基金面上项目(No. 42177364)等项目的支持。相关成果以“Human Exposure to Ambient Atmospheric Microplastics in a Megacity: Spatiotemporal Variation and Associated Microorganism-Related Health Risk”为题发表于Environmental Science & Technology,第一作者为黄艺教授指导的博士生徐力波,通讯作者为黄艺教授与胡敏教授,论文链接:https://doi.org/10.1021/acs.est.3c09271。
合作团队关于大气微塑料分布及其环境健康影响方面已发表的其他论文:
Xu, L.; Li, K.; Bai, X.; Zhang, G.; Tian, X.; Tang, Q.; Zhang, M.; Hu, M.; Huang, Y. Microplastics in the atmosphere: Adsorb on leaves and their effects on the phyllosphere bacterial community. Journal of Hazardous Materials, 2024, 462, 132789.
徐力波,胡敏,贾薇茜,张梦君,唐倩,田旭东,黄艺.大气环境中微塑料分布与迁移及生态环境影响研究进展.科学通报, 2022, 67(30): 3565-3579.